Kms Activator

Microbiota intestinal y metabolismo asociados a la respuesta a la terapia CAR-T en mieloma múltiple

Microbiota intestinal y metabolismo asociados a la respuesta a la terapia CAR-T en mieloma múltiple.

Un estudio publicado por Mireia Uribe-Herranz¹⁺², Aina Oliver-Caldés¹⁺³, Neus Martínez-Micaelo⁴, Marta Español-Rego², Maria Val-Casals¹⁺⁵, Roberto Martínez-Soler¹, Elisa Rubio-Garcia⁶⁺⁷⁺⁸⁺⁹, Valeria Brunello¹, Erik Z. Mihelic¹, Nela Klein-González¹⁺²⁺⁵, Daniel Benítez-Ribas², Núria Amigó⁴⁺¹⁰⁺¹¹, Andrea Vergara⁶⁺⁷⁺⁹⁺¹², Valentin Ortiz-Maldonado³, Luis Gerardo Rodríguez-Lobato¹⁺³, Julio Delgado³, Iñaki Ortiz de Landazuri¹⁺², Verónica González-Calle¹³, Valentín Cabañas¹⁴, Beatriz Martin-Antonio¹⁵, Lorena Pérez-Amill¹⁺⁵, Juan Luis Reguera-Ortega¹⁶, Paula Rodríguez-Otero¹⁷, Bruno Paiva¹⁷, Joaquín Martínez-López¹⁸, Maria-Victoria Mateos¹³, Mariona Pascal¹⁺², Álvaro Urbano-Ispizua¹⁺³, Europa Azucena González-Navarro², Carlos Fernández de Larrea¹⁺³, and Manel Juan¹⁺²⁺¹⁹⁺²⁰.  , ha demostrado que el perfil de microbiota y metabolitos intestinales influye en la respuesta clínica de los pacientes con mieloma múltiple tratados con la terapia CAR-T dirigida al antígeno BCMA (ARI0002h).
El trabajo, publicado en Blood Cancer Discovery (2025), integra por primera vez datos de metagenómica, metabolómica e inmunofenotipado para comprender cómo el entorno microbiano intestinal condiciona la persistencia y funcionalidad de las células CAR-T.

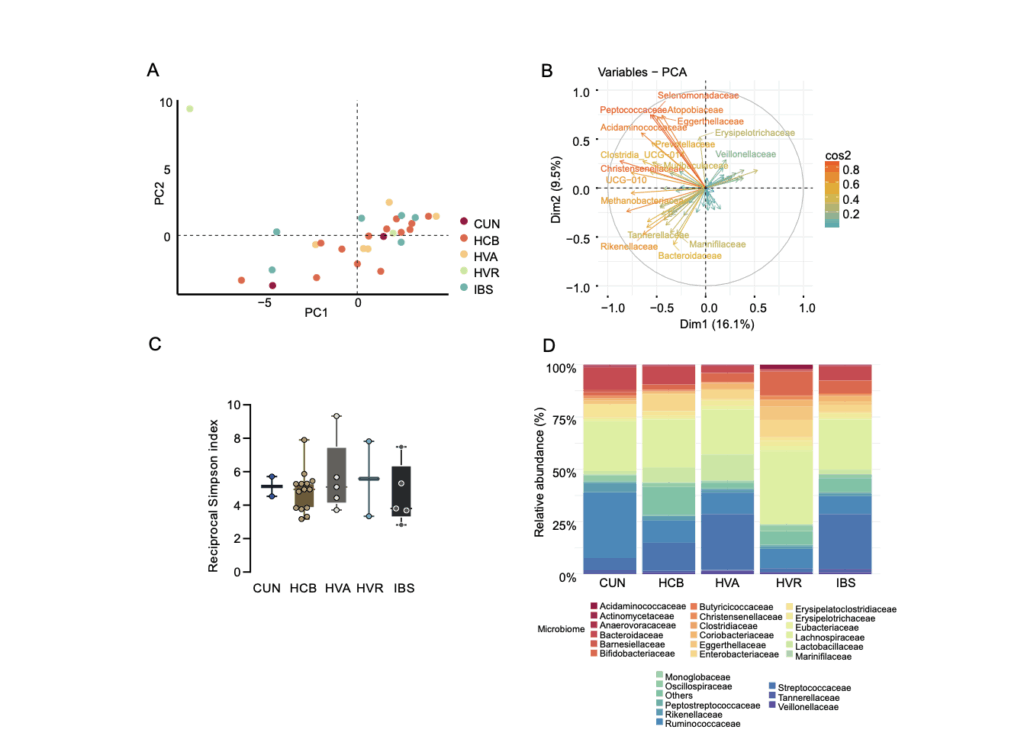
Figura 1. Perfiles taxonómicos del microbiota intestinal antes de la infusión de células CAR-T según el hospital de origen de la primera cohorte (n = 28). (A) Análisis de componentes principales (PCA) de la composición del microbiota intestinal, donde cada punto representa un paciente y está coloreado según el hospital. (B) Las flechas representan la dirección y magnitud de la influencia de cada variable en la separación de los pacientes, con los valores cos² que indican la relevancia de la contribución de cada variable al componente principal. (C) Índice de diversidad de Simpson recíproco del microbioma intestinal en pacientes de diferentes centros de ensayo clínico. Cada punto representa un paciente individual. (D) Gráfico de barras apiladas que muestra la abundancia relativa media de las familias bacterianas en el microbioma intestinal de pacientes con mieloma en distintos centros de ensayo clínico. PCA: análisis de componentes principales.

Diseño del estudio y metodología

El estudio analizó muestras fecales y séricas de 51 pacientes del ensayo clínico CARTBCMA-HCB-01, recogidas en distintos momentos: antes de la aféresis, antes de la linfodepleción y tras la infusión de las células CAR-T.
Se caracterizó la composición microbiana mediante secuenciación 16S rRNA, mientras que el perfil metabolómico se evaluó por resonancia magnética nuclear (RMN) y cromatografía de gases acoplada a espectrometría de masas (GC-MS), permitiendo cuantificar un panel de 35 metabolitos fecales y ácidos grasos de cadena corta (SCFA) séricos. Paralelamente, se determinó la persistencia de células CAR-T y la respuesta clínica en distintos puntos temporales (días 28, 100 y 180).

Principales hallazgos

Los autores encontraron que niveles elevados del metabolito succinato en heces antes de la infusión se correlacionaban con una mayor proporción de linfocitos CD4+ de memoria central y una mayor persistencia de las células CAR-T tras el tratamiento. En cultivos celulares, la suplementación con succinato durante la expansión ex vivo aumentó la capacidad respiratoria y el perfil metabólico asociado a mayor longevidad de las CAR-T, resultados que también se confirmaron en modelos murinos alimentados con dietas ricas en fructooligosacáridos (FOS).
Además, el análisis integrativo reveló que ciertas familias bacterianas —como Acidaminococcaceae, Barnesiellaceae y Akkermansiaceae— se asociaron a respuestas completas, mientras que Monoglobaceae y Erysipelotrichaceae se vincularon a respuestas subóptimas o ausencia de respuesta.

Figura 2. Caracterización de taxones y metabolitos asociados con las células T CD8+ en el producto de aféresis de la primera cohorte: (A) células Tc1, (B) células Tc17, (C) subconjuntos de memoria, y en el producto final (D) subconjuntos de memoria. Las asociaciones significativas se indican en azul (negativas) y en rojo (positivas). Las correlaciones se analizaron mediante el coeficiente de correlación por rangos de Spearman. El umbral de significación se estableció en p < 0,05. Se incluyeron variables relacionadas tanto con el microbioma como con el metaboloma en los perfiles de metaboloma fecal y sérico (analizados mediante RMN y GC-MS, respectivamente), y los resultados se representan gráficamente mediante diagramas de volcán (volcano plots) para las características que alcanzaron significación estadística.

Modelos predictivos multimodales

Combinando datos microbianos, metabolómicos e inmunológicos, los investigadores desarrollaron modelos multimodales de predicción de respuesta clínica, integrando información procedente de la composición bacteriana, los perfiles metabólicos y los marcadores celulares obtenidos a lo largo del tratamiento.
Mediante técnicas de aprendizaje automático y análisis multivariante, se evaluó el peso relativo de cada variable biológica en la evolución del paciente, construyendo modelos capaces de anticipar la respuesta completa con una alta precisión (AUC ≈ 0,9) tanto a los 100 como a los 180 días tras la infusión de las células CAR-T.

Estos modelos predictivos no solo permiten identificar a los pacientes con mayor probabilidad de beneficiarse de la terapia, sino que también aportan una herramienta valiosa para personalizar estrategias de tratamiento y seguimiento clínico, incorporando la influencia del microbioma y el metabolismo del huésped en la eficacia de la inmunoterapia.

Implicaciones

En conjunto, estos resultados refuerzan la idea de que la microbiota intestinal constituye un modulador clave de la inmunoterapia celular y ponen de manifiesto el potencial del enfoque multiómico para comprender las interacciones entre metabolismo, microbioma e inmunidad antitumoral.
A futuro, el reto será trasladar este conocimiento a la práctica clínica, integrando la caracterización microbiana y metabolómica en los protocolos de selección y monitorización de pacientes tratados con CAR-T.
Asimismo, la posibilidad de intervenir sobre el microbioma mediante estrategias nutricionales, prebióticas o probióticas abre un nuevo campo de investigación orientado a potenciar la eficacia y durabilidad de las terapias CAR-T en cáncer hematológico, avanzando hacia una inmunoterapia verdaderamente personalizada y basada en la biología del paciente.

Figura 3. Comparación de los perfiles del microbioma intestinal en pacientes con mieloma múltiple (MM) de la primera cohorte en el momento basal (día de la aféresis) y a los 12 meses después de la infusión de células CAR-T. (A) Análisis de componentes principales (PCA) de la composición de la comunidad bacteriana en el momento basal (día de la aféresis) frente a los 12 meses posteriores a la infusión de células CAR-T en pacientes con MM. (B) Puntuaciones VIP del análisis PLS-DA que identifican los 10 parámetros discriminantes principales obtenidos mediante metagenómica de ARNr 16S. Gráfico de puntuaciones del PLS-DA basado en la metagenómica de muestras tomadas 12 meses después de la infusión (morado, n = 4) y en el momento basal (azul, n = 4) de pacientes emparejados. Los puntos coloreados representan muestras individuales. Los ejes están etiquetados con el primer y el segundo componente y sus respectivos porcentajes de varianza explicada. PCA: análisis de componentes principales; VIP: importancia de la variable en la proyección; PLS-DA: análisis discriminante de mínimos cuadrados parciales.

Lee el artículo completo aquí. 

 

Afiliaciones de los autores

  1. Institut d’Investigacions Biomèdiques August Pi i Sunyer (IDIBAPS), Barcelona, España

  2. Departamento de Inmunología, Centre de Diagnòstic Biomèdic (CDB), Hospital Clínic de Barcelona, Barcelona, España

  3. Departamento de Hematología, Hospital Clínic de Barcelona, Universitat de Barcelona, Barcelona, España

  4. Biosfer Teslab, Reus, España

  5. Gyala Therapeutics S.L., Barcelona, España

  6. Departamento de Microbiología Clínica, CDB, Hospital Clínic de Barcelona, Barcelona, España

  7. Barcelona Institute for Global Health (ISGlobal), Barcelona, España

  8. Molecular Core Facility, CDB, Hospital Clínic de Barcelona, Barcelona, España

  9. Departamento de Fonaments Clínics, Facultat de Medicina i Ciències de la Salut, Universitat de Barcelona, Barcelona, España

  10. Departamento de Ciencias Médicas Básicas, Universitat Rovira i Virgili (URV), Institut d’Investigació Sanitària Pere Virgili (IISPV), Reus, España

  11. Centro de Investigación Biomédica en Red de Diabetes y Enfermedades Metabólicas Asociadas (CIBERDEM), Instituto de Salud Carlos III (ISCIII), Madrid, España

  12. CIBER de Enfermedades Infecciosas (CIBERINFEC), Madrid, España

  13. Hospital Universitario de Salamanca, Instituto de Investigación Biomédica de Salamanca (IBSAL), Centro de Investigación del Cáncer (IBMCC-USAL, CSIC), Salamanca, España

  14. Hospital Clínico Universitario Virgen de la Arrixaca, IMIB-Arrixaca, Universidad de Murcia, Murcia, España

  15. Departamento de Desarrollo de Medicamentos de Terapias Avanzadas, Instituto de Salud Carlos III, Madrid, España

  16. Hospital Universitario Virgen del Rocío, Instituto de Biomedicina de Sevilla (IBIS/CSIC/CIBERONC), Universidad de Sevilla, Sevilla, España

  17. Clínica Universidad de Navarra, Centro de Investigación Médica Aplicada (CIMA), IDISNA, CIBERONC, Pamplona, España

  18. Hospital Universitario 12 de Octubre, Universidad Complutense, i+12, CNIO, Madrid, España

  19. Unidad de Inmunología Clínica, Hospital Sant Joan de Déu–Hospital Clínic de Barcelona, Barcelona, España

  20. Universitat de Barcelona, Barcelona, España